首页  >  新宝GG熟悉 >> 新宝GG熟悉 >> 行业热门专题剖析——专精特新行业

行业热门专题剖析——专精特新行业

文章泉源:新宝GG咨询整理 作者:新宝GG咨询整理 阅读量:628 宣布时间:2023-03-05

“专精特新”是指“专业化、细腻化、特色化、新颖化”。。。。。“专”是指使用专项的手艺或工艺通过专业化生产制造专业性强的产品;;“精”是指通详尽腻化治理,,,凭证细腻高效的治理制度和流程生产的优异产品;;“特”是指用奇异工艺、手艺、配方或质料研制生产的,,,有地区特点或奇异功效的产品;;“新”是指通过自主立异、科技效果转化等方法研制生产的,,,具有自主知识产权的高新手艺产品。。。。。而专精特新企业则是指具有这些特征的中小企业。。。。。

专精特新行业生长预期优异,,,预计未来“专精特新”企业,,,从金融角度获得市场的规模;嵩嚼丛酱,,,本钱将一直降低;;从政府角度,,,不管是政府的贴息政策角度,,,照旧国家金融系统的铺开角度,,,将进一步支持中小企业生长;;从各省市的妄想来看,,,专精特新和小巨人企业将会形成大主流,,,更多中小企业会自动融入全球立异生长系统。。。。。

那么,,,2022年我国专精特新企业总体生长状态怎样呢?? ??31省市政策宣布情形怎样?? ??新宝GG带您走进专精特新行业。。。。。

01、行业生长概述

“专精特新”中小企业,,,兼具专业化、细腻化、特色化、新颖化的显着特征,,,是所在行业领域的“单打冠军”“配套专家”,,,已成为我国优质中小企业的代名词。。。。。

(一)国家支持层面

从国家支持层面看,,,早在2011年工信部就提出“专精特新”这一看法,,,10年间国家陆续出台了一系列帮助政策。。。。。尤其是2021年以来,,,这一看法在国家主要文件和聚会中频仍泛起,,,部委重金支持奖补,,,高层聚会麋集安排,,,“专精特新”中小企业培育生长已上升到亘古未有的高度。。。。。特殊是2021年7月30日,,,习近平总书记主持召开中央政治局聚会,,,明确提出生长“专精特新”中小企业,,,进一步释放国家层面的强烈支持信号。。。。。2021年7月,,,工信部宣布第三批专精特新“小巨人”企业名单,,,2930家企业上榜。。。。。阻止现在,,,国家“小巨人”企业已抵达4762家,,,省级“专精特新”中小企业抵达4万多家。。。。。

(二)地区漫衍层面

从地区漫衍看,,,主要集中在东部地区,,,与天下制造业企业区域漫衍纪律基本一致。。。。。在天下排名前十位的省。。。。ㄊ小⑶┲,,,东部地区占有7席,,,并包办前6位,,,浙江以470家位居第一,,,广东以429家位居第一,,,山东以362家位居第三。。。。。第三批专精特新“小巨人”企业在东、中、西部辨别有1773家、746家、411家,,,占比划分为61%、25%、14%。。。。。

(三)行业漫衍层面

从行业漫衍看,,,泛起出“6789”的特点:

6:超六成属于工业“四基”领域(焦点基础零部件、元器件,,,要害基础质料,,,先进基础工艺,,,工业手艺基础。。。。;

7:超七成深耕行业10年以上;;

8:超八成寓所在省份细分市场首位;;

9:超九成集中在制造业领域。。。。。制造业排在前5位的是机械装备、化工、生物医药、电子和电气装备,,,约占70%。。。。。

02、行业政策概述

专精特新,,,即“专业化、细腻化、特色化和新颖化”。。。。。“专精特新”看法于2011年7月由工信部首次提出,,,随后在《“十二五”中小企业妄想》中也提出将“专精特新”作为中小企业转型升级的主要途径;;2018年尾,,,工信部开展了首批“专精特新”小巨人企业培育事情;;2021年7月末,,,中央政治局聚会首次提出生长“专精特新”中小企业;;2021年9月,,,北京生意所宣布设立,,,其焦点是为“专精特新”中小企业效劳。。。。。

图表1:中国专精特新重点政策历程表

新宝GG—创立事业平台在线登录

以后,,,政府部分一直出台政策支持中小企业走专精特新生长蹊径;;“十三五”以来,,,专精特新的政策热度提升、支持力度加大。。。。。

图表2:阻止2022年国家层面有关专精特新的政策重点内容解读

新宝GG—创立事业平台在线登录

03、行业生长重点

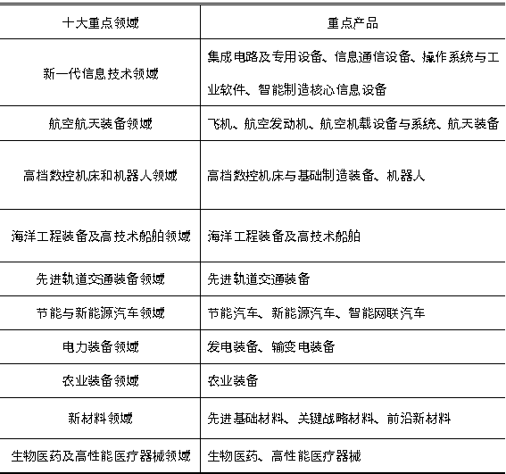
凭证《工业“四基”生长目录(2016年版)》,,,专精特新生长偏向围绕《中国制造2025》十大重点领域,,,并着力突破工业“四基”生长瓶颈。。。。。(“四基”:焦点基础零部件(元器件)、要害基础质料、先进基础工艺和工业手艺基础)

图表3 专精特新生长重点解读

新宝GG—创立事业平台在线登录

04、行业保存的问题

目今我国专精特新生长中保存的问题如下:

1、培育帮助文件空缺,,,保存帮助政策洼地

2013年国家出台增进“专精特新”生长的指导意见后,,,深圳、天津、厦门、上海市等天下多市地均出台培育政策,,,从一次性奖励、双创大赛对接等多个方面,,,帮助“专精特新”企业生长,,,而部分市现在官方文件仅仅停留在看法表述上,,,并未出台具有可操作性的培育帮助政策,,,这也直接制约了我国“专精特新”企业生长。。。。。

2、国家级认定企业空缺,,,与部分市经济体量不匹配

经由多年的培育帮助,,,2021年4月,,,工信部宣布的第三批国家级专精特新“小巨人”企业名单共2930家。。。。。首先,,,以广东省为例,,,广东省429家,,,其中,,,东莞数目为79家,,,与东莞市超万家规上企业数目并不匹配。。。。。其次,,,浙江省专精特新数目为470家,,,其中台州占有210家,,,这与台州市的经济体量并不匹配;;最后,,,江苏省专精特新数目285家,,,;;连云港只有10家,,,这对连云港的经济体量而言,,,专精特新企业的数目还相差甚远。。。。。

3、培育主体定位不清,,,专精特新后备梯队家底不清

以广东省为例,,,目今东莞市省级专精特新企业数目为94家,,,可是广东省也并未出台专门面向专精特新企业的培育政策,,,这批企业主要市凭证省高生长企业认定治理步伐筛选及认定,,,和国家专精特新“小巨人”企业认定在门槛、条件、帮助偏向等均非完全对应,,,这既导致东莞市的专精特新企业一直无法获得国家的认定,,,也导致东莞市培育主体定位偏向保存漂移,,,专精特新企业“小巨人”企业或后备企业梯队(比照国家认定条件尚存一至两个条件不达标)不清。。。。。

05、远景与挑战

专精特新行业各省市有哪些针对性政策?? ??生长目的划分是什么?? ??其中行业保存的问题又该怎样应对息争决呢?? ??新宝GG宣布的《行业热门专题剖析报告——专精特新行业》全都告诉你!

Online consultation

在线咨询

咨询热线

010-67280121
【网站地图】【sitemap】