首页  >  新宝GG熟悉 >> 新宝GG熟悉 >> 专精特新“小巨人”系列——湖北篇

专精特新“小巨人”系列——湖北篇

文章泉源:新宝GG咨询整理 作者:新宝GG咨询整理 阅读量:554 宣布时间:2023-03-06

01、湖北:构建高强度专精特新政策支持系统

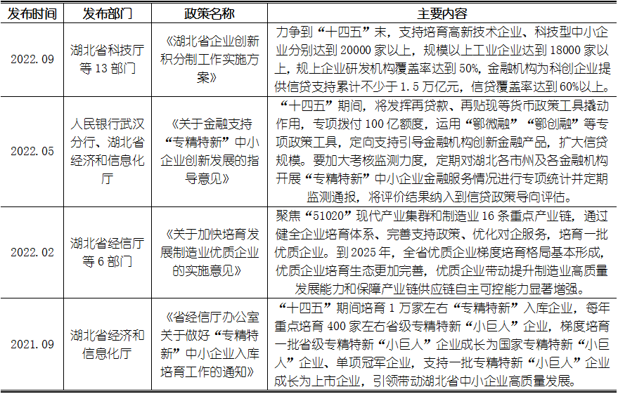
近年,,,,,湖北省出台了《湖北省企业立异积分制事情实验计划》《关于金融支持“专精特新”中小企业立异生长的指导意见》《省经信厅办公室关于做好“专精特新”中小企业入库培育事情的通知》等政策,,,,,从研发平台奖励、技改奖补、税收优惠、融资等方面加大支持力度,,,,,湖北省专精特新企业生长远景辽阔。 。

图表 1:湖北省专精特新政策汇总

新宝GG—创立事业平台在线登录

02、区域最新“小巨人”客群透视

1、湖北省专精特新“小巨人”企业区域漫衍

阻止2022年11月,,,,,湖北省有用期内专精特新“小巨人”企业有482家,,,,,主要集中武汉这一经济生长相对较好的区域,,,,,专精特新“小巨人”企业数目遥遥领先,,,,,共有209家,,,,,占比靠近为43.36%。 。

图表 2:湖北省专精特新“小巨人”企业区域漫衍

新宝GG—创立事业平台在线登录

2、湖北省专精特新“小巨人”企业行业漫衍

从行业漫衍来看,,,,,湖北省专精特新“小巨人”主要集中在研究和试验生长、专业手艺效劳等科技含量较高的领域。 。其中,,,,,研究和试验生长的专精特新“小巨人”企业数目最多,,,,,共有65家,,,,,占比为13.49%。 。

图表 3:湖北省专精特新“小巨人”企业行业漫衍

新宝GG—创立事业平台在线登录新宝GG—创立事业平台在线登录

3、湖北省专精特新“小巨人”企业专利情形

从有用专利情形来看,,,,,湖北省专精特新“小巨人”企业在发明专利这一类型拥有的专利数目最多,,,,,共有19535件,,,,,其中有用授权专利数目为7918件,,,,,是现在企业中有用专利数目最多的类型。 。从有用授权率来看,,,,,“小巨人”企业四大类型专利的有用授权率保存一定的差别,,,,,发明专利授权有用率最高,,,,,为40.53%;;外观设计授权有用率最低,,,,,仅为23.31%

图表 4:湖北省专精特新“小巨人”企业四大类型专利情形

新宝GG—创立事业平台在线登录

从软件著作权情形来看,,,,,湖北省共有206家专精特新“小巨人”企业拥有软件著作权。 。其中,,,,,拥有软件著作权数目在10件以下的“小巨人”企业最多,,,,,共有127家,,,,,占比高达61.65;;其次,,,,,软件著作权数目在10-30件区间的企业有40家,,,,,占比为19.42%。 。

图表 5:湖北专精特新“小巨人”企业软件著作权漫衍情形

新宝GG—创立事业平台在线登录

4、湖北省专精特新“小巨人”企业融资情形

从最近两年(2020年11月1日-2022年11月24日)的时间周期来看,,,,,湖北省专精特新“小巨人”企业共爆发融资事务54起,,,,,涉及专精特新“小巨人”企业48家。 。

1)企业获得融资涉及的细分行业

湖北省获得融资的专精特新“小巨人”企业主要集中在机械制造、集成电路、其他古板工业等领域。 。其中,,,,,机械制造和集成电路行业均有6家专精特新“小巨人”企业获得融资,,,,,均占企业总量的12.50%,,,,,其余行业获得融资的企业数目较少。 。

图表 6:湖北省获得融资的专精特新“小巨人”企业行业漫衍

新宝GG—创立事业平台在线登录

2)融资种类剖析

从融资轮次来看,,,,,湖北省专精特新“小巨人”企业近一年的融资以新三板定增、IPO融资为主。 。从数据可以看到,,,,,近两年新三板定增爆发的融资案例数目是16起,,,,,数目最多;;其次是IPO融资和战略投资,,,,,划分爆发10起、8起融资事务;;除此之外,,,,,其他轮次的融资事务相对较少。 。

图表7:湖北省专精特新“小巨人”企业融资轮次结构

新宝GG—创立事业平台在线登录

03、重点关注区域建议

2021年,,,,,湖北省获得中央财务6503万元用于支持“专精特新”企业高质量生长,,,,,地方财务在2021年同步拿出1.85亿元支持国家级“专精特新”企业,,,,,拿出2.41亿元用于支持省级“专精特新”企业,,,,,湖北省专精特新企业在资金津贴方面有着一定的支持力度。 。

在湖北省专精特新客群的营销方面,,,,,建议商业银行以湖北专精特新“小巨人”企业重点群集的研究和试验生长、专业手艺效劳等领域为焦点,,,,,连系企业的国家级专精特新“小巨人”、省级专精特新“小巨人”等具有显着专精特新属性的企业认证标识,,,,,建设湖北省专精特新企业名单库;;同时,,,,,起劲对接政府,,,,,获取“专精特新”入库企业名单,,,,,接纳梯次开发的战略,,,,,优先支持已上市企业和有上市妄想的专精特新企业,,,,,重点关注市场占有率较高、研发投入力度较大的专精特新企业,,,,,起劲储备入库培育的专精特新中小企业。 。

以上内容来自新宝GG专精特新政策库,,,,,如想相识更多详细内容或定制专属研究报告,,,,,请随时联系咨询。 。

Online consultation

在线咨询

咨询热线

010-67280121
【网站地图】【sitemap】