首页  >  新宝GG熟悉 >> 新宝GG熟悉 >> 专精特新“小巨人”系列——四川篇

专精特新“小巨人”系列——四川篇

文章泉源:新宝GG咨询整理 作者:新宝GG咨询整理 阅读量:648 宣布时间:2023-03-06

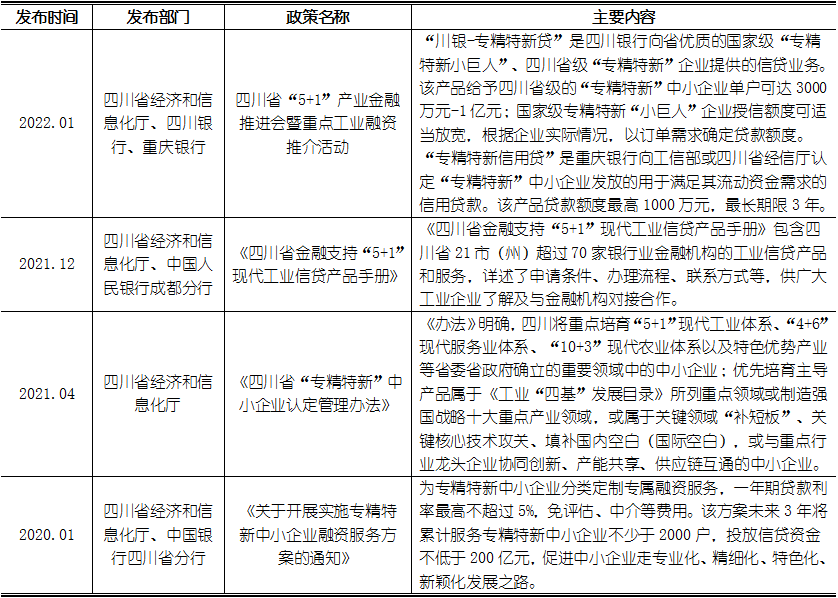
01、四川:加大对专精特新企业的金融支持力度

近年,,,,四川省宣布了《四川省“专精特新”中小企业认定治理步伐》,,,,明确了四川省“专精特新”中小企业的认定条件。。同时,,,,四川省还加大了对专精特新企业的信贷支持、资金支持,,,,联合四川银行、重庆银行推出了“专精特新”专项信贷产品。。

图表 1:近两年四川省专精特新政策汇总

新宝GG—创立事业平台在线登录

02、区域最新国家级“小巨人”客群透视

1、国家级专精特新“小巨人”企业区域漫衍

阻止2022年12月,,,,四川省有用期内国家级专精特新“小巨人”企业有343家,,,,主要集中成都这一经济生长相对较好的区域,,,,专精特新“小巨人”企业数目遥遥领先,,,,共有200家,,,,占比高达58.31%。。

图表 2:四川省专精特新“小巨人”企业区域漫衍

新宝GG—创立事业平台在线登录

2、国家级专精特新“小巨人”企业行业漫衍

从行业漫衍来看,,,,四川省国家级专精特新“小巨人”主要集中在研究和试验生长、电气机械和器材制造、通用装备制造、软件和信息手艺效劳等科技含量较高的领域。。其中,,,,研究和试验生长的专精特新“小巨人”企业数目最多,,,,共有55家,,,,占比为16.03%。。

图表 3:四川省专精特新“小巨人”企业行业漫衍

新宝GG—创立事业平台在线登录新宝GG—创立事业平台在线登录

3、国家级专精特新“小巨人”企业专利情形

从有用专利情形来看,,,,四川省国家级专精特新“小巨人”企业在发明专利这一类型拥有的专利数目最多,,,,共有16237件,,,,其中有用授权专利数目为7640件,,,,是现在企业中有用专利数目最多的类型。。从有用授权率来看,,,,“小巨人”企业四大类型专利的有用授权率保存一定的差别,,,,发明专利授权有用率最高,,,,抵达47.05%;;外观设计授权有用率最低,,,,仅为33.09%。。

图表 4:四川省专精特新“小巨人”企业四大类型专利情形

新宝GG—创立事业平台在线登录

从软件著作权情形来看,,,,四川省共有180家国家级专精特新“小巨人”企业拥有软件著作权。。其中,,,,拥有软件著作权数目在10件以下的“小巨人”企业最多,,,,共有93家,,,,占比高达51.67%;;其次,,,,软件著作权数目在10-30件区间的企业有49家,,,,占比为27.22%。。

图表 5:四川专精特新“小巨人”企业软件著作权漫衍情形

新宝GG—创立事业平台在线登录

4、国家级专精特新“小巨人”企业融资情形

从最近三年(2021年1月1日-2022年12月28日)的时间周期来看,,,,四川省国家级专精特新“小巨人”企业共爆发融资事务34起,,,,涉及专精特新“小巨人”企业31家。。

1)企业获得融资涉及的细分行业

四川省获得融资的专精特新“小巨人”企业主要集中在机械制造、集成电路、其他工业、电子元件等领域。。其中,,,,机械制造行业有5家国家级专精特新“小巨人”企业获得融资,,,,均占企业总量的16.13%,,,,其余行业获得融资的企业数目较少。。

图表 6:四川省获得融资的专精特新“小巨人”企业行业漫衍

新宝GG—创立事业平台在线登录

2)融资种类剖析

从融资轮次来看,,,,四川省国家级专精特新“小巨人”企业近一年的融资以IPO融资、新三板定增、B轮融资为主。。从数据可以看到,,,,近两年IPO融资爆发的融资案例数目是10起,,,,数目最多;;其次是新三板定增,,,,爆发5起融资事务;;除此之外,,,,其他轮次的融资事务相对较少。。

图表7:四川省专精特新“小巨人”企业融资轮次结构

新宝GG—创立事业平台在线登录

03、重点关注建议

目今,,,,四川省经信厅已联合四川银行、重庆银行推出了“专精特新”专项信贷产品。。商业银行可加大与区域政府的相助力度,,,,凭证四川省市及地区经济生长水平、同业营业情形、营业生长情形等,,,,连系专精特新企业的特点,,,,推出细化的区域性专精特新贷款产品,,,,知足专精特新企业多元化的融资需求。。商业银行可围绕“专精特新”领域中小企业为主的特征,,,,起劲拓展涵盖应收账款质押、订单融资等工业链金融模式;;围绕“专精特新”企业资源市场融资活动,,,,提供投贷联动、私募股权融资、债权融资相助模式、IPO融资等金融效劳,,,,知足专精特新企业全周期的生长资金需求。。

目今成都东部新区“专精特新”企业园正在建设,,,,预计2023年6月园内部分项目将完成厂房建设,,,,最先投产。。工业园区是工业群集化生长的产品,,,,商业银行可建设“银行+园区”的效劳模式,,,,提前结构营销,,,,起劲与专精特新企业园等工业园区建设相助关系,,,,签署相助协议,,,,支持园区内“专精特新”企业的生长。。

以上内容来自新宝GG专精特新政策库,,,,如想相识更多详细内容或定制专属研究报告,,,,请随时联系咨询。。

Online consultation

在线咨询

咨询热线

010-67280121
【网站地图】【sitemap】