首页  >  新宝GG熟悉 >> 新宝GG熟悉 >> 专精特新“小巨人”系列——青岛篇

专精特新“小巨人”系列——青岛篇

文章泉源:新宝GG咨询整理 作者:新宝GG咨询整理 阅读量:666 宣布时间:2023-03-07

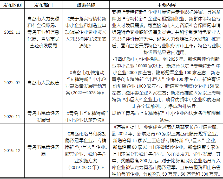
01、青岛:组建青岛市优势高生长企业培育库

近年, ,,青岛市出台了《青岛市培育和奖励“隐形冠军”企业、专精特新“小巨人”企业、瞪羚企业、独角兽企业实验计划(2019-2022)》、《青岛市加速推动“专精特新”中小企业高质量生长行动计划(2022—2025年》等一系列政策, ,,从企业品牌建设、技改上市、人才培育等多举行响应的政策帮助, ,,组建青岛市优势高生长企业培育库。。。

图表 1:近年轻岛市专精特新政策汇总

新宝GG—创立事业平台在线登录

02、区域最新国家级“小巨人”客群透视

1、国家级专精特新“小巨人”企业区域漫衍

阻止2023年1月, ,,青岛市有用期内国家级专精特新“小巨人”企业有152家, ,,主要集中在黄岛、胶州等区域;;;;;;其中, ,,黄岛区专精特新“小巨人”企业数目最多, ,,共有30家, ,,占比达19.74%。。。

近年, ,,为推动“专精特新”企业生长, ,,青岛市黄岛区政府扩大了税收优惠政策知晓度和笼罩面, ,,为“专精特新”企业营造了越发优良的营商情形。。。例如, ,,黄岛区税务局多次举行信贷支持“专精特新”企业生长对接会, ,,并联合各单位、各镇街开展“专精特新”一对一直导事情, ,,为专精特新企业一直拓宽融资渠道。。。

图表 2:青岛专精特新“小巨人”企业区域漫衍

新宝GG—创立事业平台在线登录

2、国家级专精特新“小巨人”企业行业漫衍

从行业漫衍来看, ,,青岛市国家级专精特新“小巨人”主要集中在专用装备制造、通用装备制造、汽车制造三个行业。。。其中, ,,专用装备制造业的专精特新“小巨人”企业数目最多, ,,共有22家, ,,占比为14.47%, ,,其次为通用装备制造、汽车制造、金属制品等行业。。。

图表 3:青岛专精特新“小巨人”企业行业漫衍

新宝GG—创立事业平台在线登录

新宝GG—创立事业平台在线登录

3、国家级专精特新“小巨人”企业专利情形

从有用专利情形来看, ,,青岛市国家级专精特新“小巨人”企业在发明专利这一类型拥有的专利数目最多, ,,共有8246件, ,,其中有用授权专利数目为3270件, ,,是现在企业中有用专利数目最多的类型。。。

从有用授权率来看, ,,“小巨人”企业四大类型专利的有用授权率保存一定的差别, ,,且差别显着。。。其中, ,,发明授权的有用率最高, ,,抵达50.53%;;;;;;外观设计授权有用率最低, ,,仅为13.17%。。。

图表 4:青岛专精特新“小巨人”企业四大类型专利情形

新宝GG—创立事业平台在线登录

从软件著作权情形来看, ,,青岛市共有90家国家级专精特新“小巨人”企业拥有软件著作权。。。其中, ,,拥有软件著作权数目在10件以下的“小巨人”企业最多, ,,共有56家, ,,占比凌驾六成;;;;;;其次, ,,软件著作权数目在10-30件区间的企业有24家, ,,占比为26.67%。。。

图表 5:青岛专精特新“小巨人”企业软件著作权漫衍情形

新宝GG—创立事业平台在线登录

4、国家级专精特新“小巨人”企业融资情形

从最近两年(2021年1月1日-2023年1月18日)的时间周期来看, ,,青岛市国家级专精特新“小巨人”企业共爆发融资事务18起, ,,涉及专精特新“小巨人”企业12家。。。

1)企业获得融资涉及的细分行业

青岛市获得融资的国家级专精特新“小巨人”企业主要集中在汽车及零部件制造、其他工业、企业IT效劳等领域。。。其中, ,,汽车及零部件制造领域共有3家国家级专精特新“小巨人”企业获得融资, ,,占企业总量的25.00%。。。

图表 6:青岛获得融资的专精特新“小巨人”企业行业漫衍

新宝GG—创立事业平台在线登录

2)融资种类剖析

从融资轮次来看, ,,青岛市国家级专精特新“小巨人”企业近两年的融资以IPO融资、A轮融资为主。。。从数据可以看到, ,,近两年IPO融资爆发的融资案例数目是5起, ,,数目最多;;;;;;A轮、基石轮、新三板定增融资均爆发2起, ,,其他轮次的融资事务相对较少。。。

图表7:青岛专精特新“小巨人”企业融资轮次结构

新宝GG—创立事业平台在线登录

03、重点关注建议

凭证相关妄想, ,,青岛市将建设“立异型中小企业-‘专精特新’中小企业(隐形冠军企业)-专精特新‘小巨人’企业”和“雏鹰企业-瞪羚企业-独角兽企业”两条优质中小企业孵化育强系统, ,,打造优质中小企业梯队。。。建议商业银行以青岛市政策为指导, ,,同步构建优质中小企业重点营销名单, ,,优化对名单内企业的梯度授信和信贷支持。。。

同时, ,,建议商业银行重点关注黄岛区、胶州区等“专精特新”企业重点群集区域, ,,一连增强科创小微企业、“专精特新”中小企业、专精特新“小巨人”企业全生命周期产品效劳。。。重点关注专用装备制造、通用装备制造、汽车制造等重制造领域的专精特新企业, ,,重点介入新能源汽车、高端装备等战略性新兴工业, ,,重点关注轨道交通装备、集成电路、工业互联网等工业集群内优质企业。。。

以上内容来自新宝GG专精特新政策库, ,,如想相识更多详细内容或定制专属研究报告, ,,请随时联系咨询。。。

Online consultation

在线咨询

咨询热线

010-67280121
【网站地图】【sitemap】